4hu
今天是:
书记信箱
|
院长信箱
|
设为首页
|
加入收藏
主页
4hu概况
4hu简介
学院领导
机构设置
党建工作
党建动态
学习资料
学科建设
学科简介
培养方案
课程设置
学术研究
学术交流
本科教学
研究生教育
师资队伍
师资简介
教师信息
团学工作
学生工作制度
实践园地
团学活动
学生获奖
资助工作
学生教育
毕业生工作
招生就业
专业设置
招生计划
就业信息
专业认证
审核评估
校友之窗
联系我们
团学工作
学生工作制度
实践园地
团学活动
学生获奖
资助工作
学生教育
毕业生工作
学生工作制度
当前位置:
主页
>>
团学工作
>>
学生工作制度
>> 正文
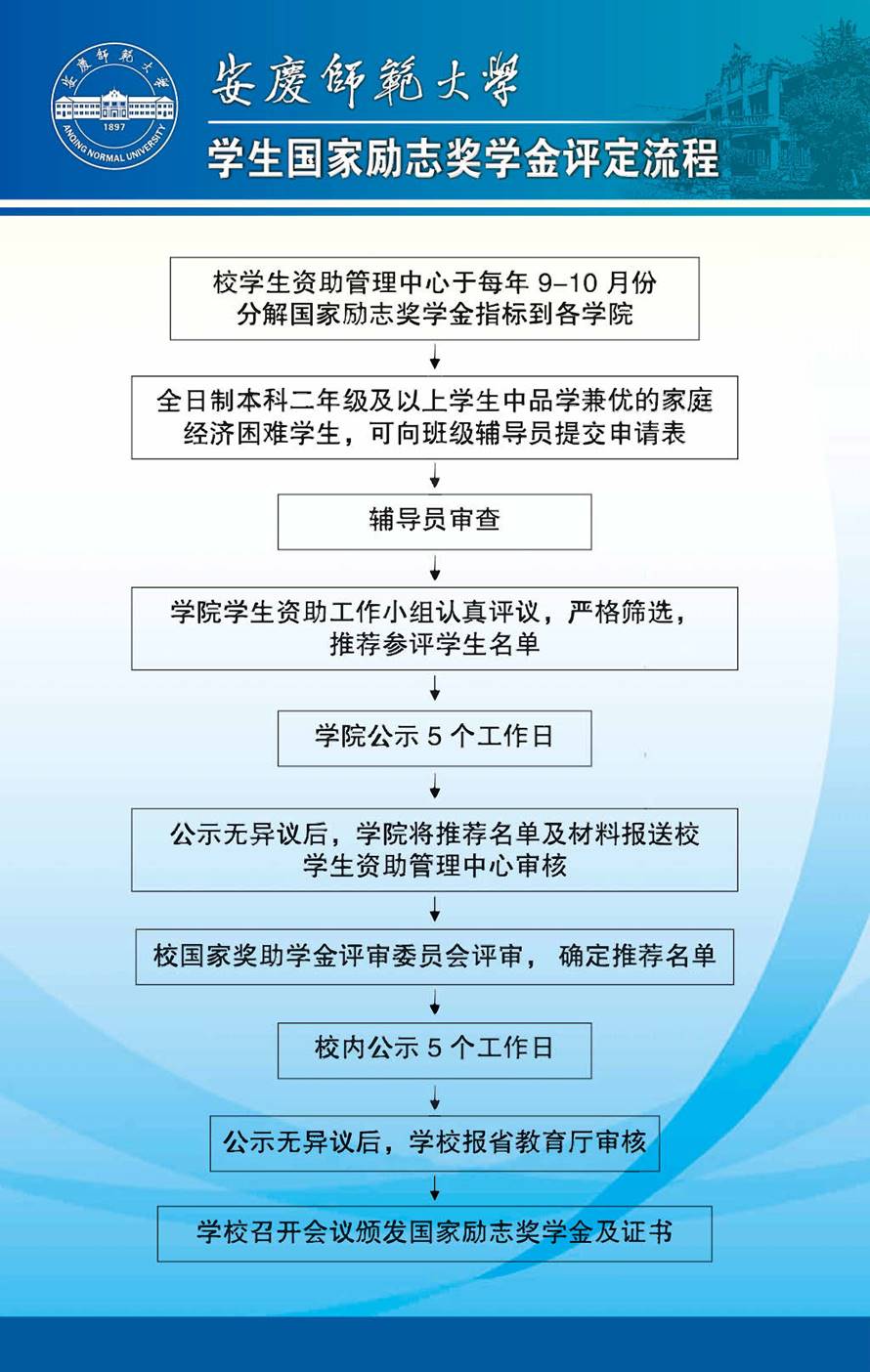
4hu 学生国家励志奖学金评定流程
发布日期:2019-09-13 作者: 来源:
版权所有:
4hu
联系地址:安徽安庆集贤北路1318号 邮政编码:246133 电话:0556-5303906